学校首页
学院概况
人才培养
学院简讯
专业设置
师资队伍
学生工作
就业工作
规章制度
党团工作
智能工学院
学院重视专业建设和学生培养,自动化技术(电梯)专业群于2017年获批山东省高等职业院校第二批品牌专业群建设项目。立项山东省教育教学研究课题5项,山东省职业教育教学改革研究课题2项,发表论文百余篇、其它教科研课题立项几十余项,获得山东省职业院校技能大赛二等奖4项,三等奖5项。创建3个产业学院、6个标准实训室。学院已为区域经济和产业升级培育大量高技能人才,学院将持续砥砺奋进,为实现智能制造强国目标贡献力量。
通知公告
更多
新学期校历已至,请查收
02-21
汽车教研室喜获“未来领袖”杯第八届山东省大学生
10-07
山东圣翰财贸职业学院明确新学期学生开学相关要求
02-21
山东圣翰财贸职业学院2022年单独招生和综合评价招
02-21
山东圣翰财贸职业学院做好寒假疫情防控工作
01-29
坚定不移坚持不懈智能工学院全力以赴做好国庆节假
10-08
山东圣翰财贸职业学院设置学生校内投诉热线
04-16
山东圣翰财贸职业学院关于2021年春季学期开学有关
02-20
关于智能工学院院徽及其使用权限的说明
06-30
就业工作
更多
春风化雨润桃李 叩门职场架金桥——智能工学院机
04-07
走进工地探真知 实践现场练技能
03-27
从毫米误差到人生精度——智能工学院建筑学子测量
03-27
在工地与图纸间探寻职业成长密码——记智能工学院
03-27
工业机器人专业学长暖心分享:助力2025级学生开启
03-26
智能工学院举办2025年全国就业政策及形势专题线上
03-26
校企合作,为学生搭建职业发展平台
03-24
日立电梯(中国)与智能工学院展开校企合作,实现
03-24
比亚迪厂家与智能工学院洽谈合作,开启实习人才培
02-27
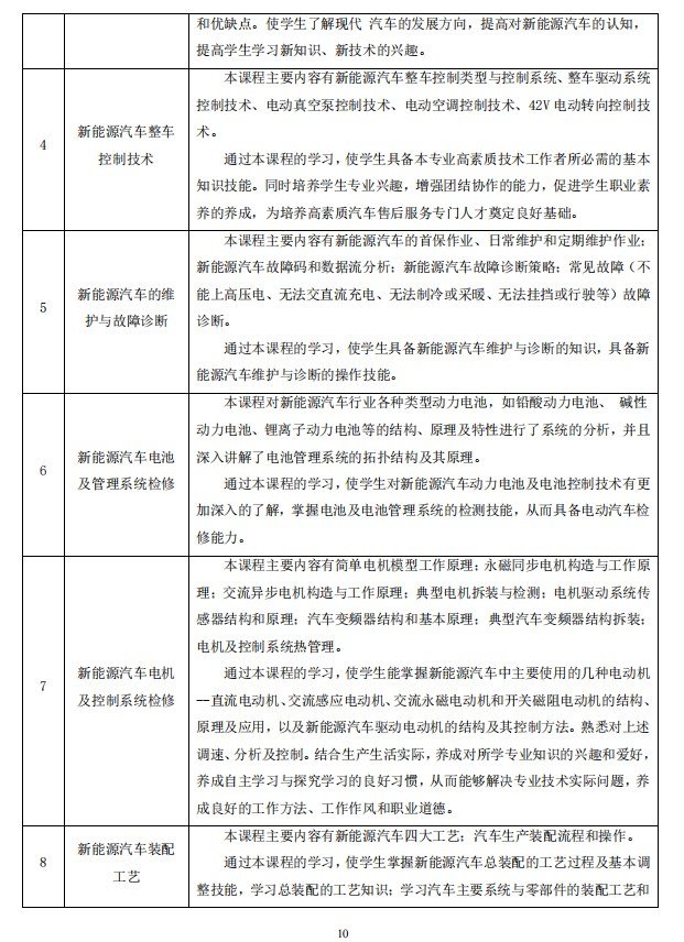
新能源汽车技术专业人才培养方案
发布日期:2023-07-20 18:50