喜讯!山东圣翰财贸职业学院顺利通过创业培训机构年度评估
发布日期:2026-01-06 10:04

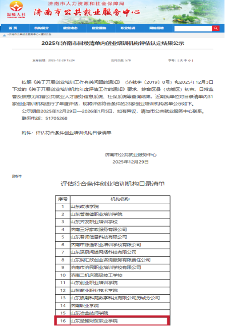
       近日,济南市公共就业服务中心发布创业培训机构年度评估公示结果,山东圣翰财贸职业学院成功通过2025年度创业培训机构年度评估,顺利跻身符合条件的23家创业培训机构名单。这一成果,既是主管部门对学校创业培训工作质量与成效的充分认可,更是学校深耕创新创业人才培养的有力印证。

 
       本次年度评估严格遵循《关于开展创业培训工作有关问题的通知》(济就字〔2019〕8号)及2025年12月3日下发的《关于开展创业培训机构年度评估工作的通知》要求,综合区县(功能区)初审意见、日常监管反馈信息,并结合省公共就业人才服务信息系统、社保系统等多平台核查结果,对目录清单内的31家创业培训机构开展了全面且严谨的考核评审。评估内容覆盖培训课程设置、师资队伍建设、教学管理规范、学员培养质量、社会服务成效等核心维度,全方位检验创业培训机构的综合服务能力,兼具权威性与严苛性。
       作为专注职业教育、深耕创新创业人才培养的高职院校,学校始终将创业培训工作置于重要位置,将创业教育全面融入人才培养全过程,构建起“理论教学+实践实训+孵化指导”三位一体的特色创业培训体系。课程设置上,精准对接区域产业发展需求与学生创业实际诉求,持续优化完善GYB(产生你的企业想法)、SYB(创办你的企业)、网络创业等核心课程模块,融入行业前沿案例与实用技能训练,让培训更具针对性与实效性;师资建设方面,组建由校内专业教师、企业创业导师、行业专家构成的复合型师资团队,定期开展教学研讨与技能提升培训,不断强化教学团队的专业素养与创业指导能力。
       为筑牢培训质量根基,学校建立全流程精细化教学管理机制,从学员报名筛选、课程精准实施到考核评价反馈,实现各环节闭环管控。通过随堂听课、教学资料核查、师生深度访谈等多元方式,实时掌握教学动态,及时优化教学服务,确保培训效果落地见效。同时,学校积极整合优质资源,联合政府部门、行业协会及龙头企业搭建多元化创业实践平台,常态化开展创业大赛、项目孵化、资源对接等活动,为学员提供全周期创业后续支持,有效提升了学员创业成功率与项目社会认可度。此次顺利通过年度评估,正是学校创业培训工作规范化、专业化建设成果的生动体现。
       此次评估顺利通过,不仅是一份荣誉,更是一份沉甸甸的责任与催人奋进的鞭策。未来,学校将以此为重要契机,系统梳理并总结创业培训工作的宝贵经验,持续迭代升级培训体系,进一步提升教学质量与服务水平,充分发挥高职院校在创新创业人才培养中的主阵地作用,为更多怀揣创业梦想的学子提供优质、专业的培训服务,助力他们在创业征程上逐梦前行,为区域经济社会的高质量发展注入源源不断的创新活力。
编辑:司洁
初审:贾倩倩
复审:马金满
终审:盛雅欣
部门:创新创业学院